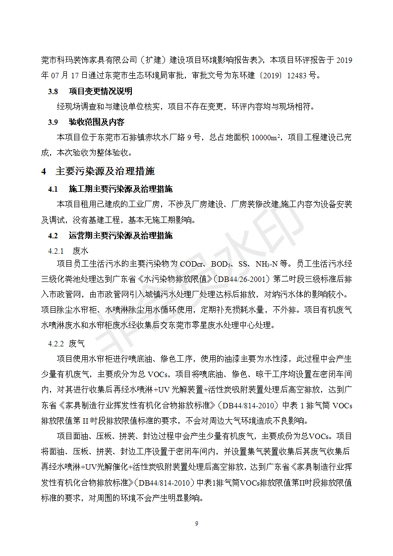
【设为首页】
【加 入收藏】
【联系我们】
首页
公司介绍
新闻动态
工程案例
荣誉资质
办公环境
客户服务
人才招聘
联系我们
栏目导航
公司简介
联系我们
企业荣誉
办公环境
联系我们
新闻动态
经验收现形成东莞市科玛装饰家具有限公司建设项目竣工环境保护验收报告”现公开征求意见20个工作日,如有意见请反馈。 联系人:李聪,联系电话:18814145807,公示日期:2020年1月04日
来源: 东莞市绿科环保工程有限公司 日期:2020/1/4 9:36:06 责任编辑:admin 浏览次数:843次
关闭
友情链接:
东莞网站建设
COPY RIGHT@2013-2015 东莞市绿科环保工程有限公司 ALL RIGHT RESERVED
投诉与建议
E-mail:dglkhb123@163.com 电话:0769-89198633 技术支持:
东莞网站建设
公司名称:东莞市绿科环保工程有限公司 地址:广东省东莞市南城区袁屋边车站北路恒正大厦12F 手机:13790562867 直线:0769-89198366 传真:0769-89198599